搜索
诚信 卓越
创新 求真
凯时尊龙将竭诚为您服务
029-88350041
首页
关于凯时尊龙
凯时尊龙简介
业务范围
组织机构
荣誉资质
企业文化
文化活动
员工风采
新闻中心
最新公告
行业新闻
企业新闻
三调动态
业务介绍
国土空间规划
土地评估
土地整治设计与生态修复
空间地理信息
航测与遥感
倾斜摄影
地理信息系统建设
产品与服务
自然资源信息化管理平台
智慧三农大数据管理平台
项目案例
旗下机构
西安锦裕图信息科技有限责任公司
西安天壹策工程规划设计有限责任公司
西安嘉图致远规划设计有限公司
西安志海瑞才人力资源有限责任公司
招贤纳士
联系凯时尊龙
合作共赢
投诉和建议
联系方式
banner1
banner2
业务介绍
Business Introduction
您现在的位置:
首页
>
业务介绍
>
国土空间规划
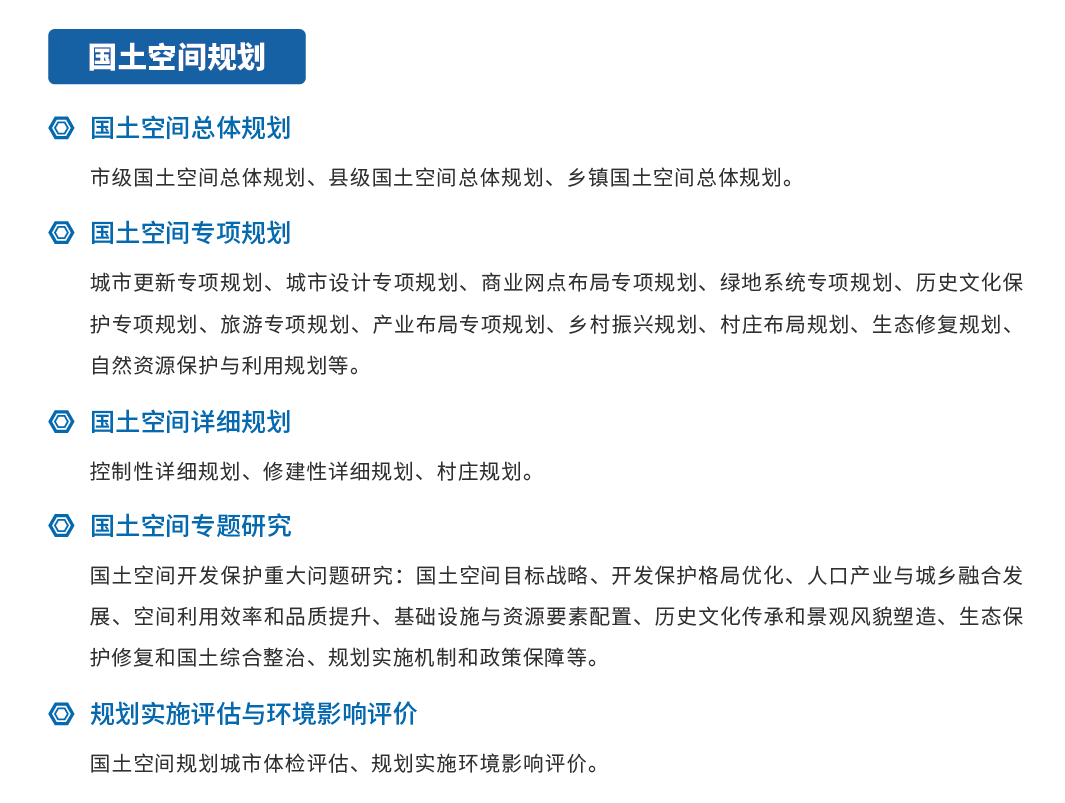
国土空间规划
土地评估
土地整治设计与生态修复
空间地理信息
航测与遥感
倾斜摄影
地理信息系统建设
上一篇:
没有了
下一篇:
没有了
关于凯时尊龙
凯时尊龙简介
企业文化
网站导航
凯时尊龙首页
新闻中心
业务介绍
项目案例
招贤纳士
联系凯时尊龙
联系凯时尊龙
陕西省西安市雁塔区太白南路139号荣禾云图中心16层
3022459756
zhongce1999@163.com
029-88350041 13709190222
凯时尊龙资讯科技集团有限公司 2010-2024 版权所有 Copyright ©2024 njchuse.com njchuse.com.cn, All Rights Reserved
陕ICP备13004573号
技术支持:
站点地图